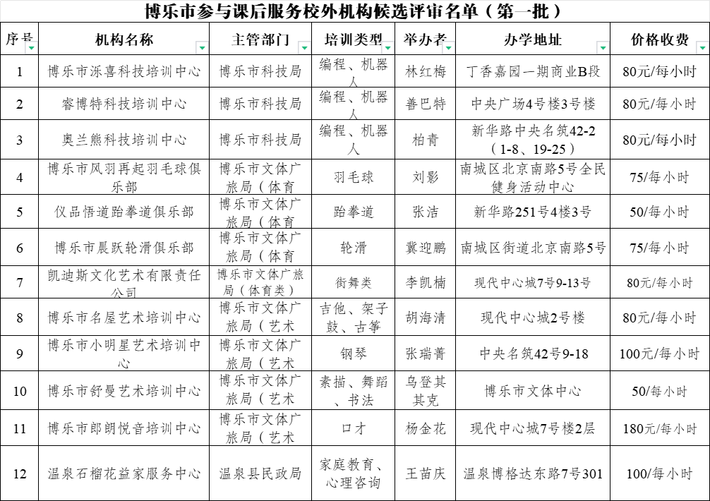
为进一步丰富博乐市中小学校课后服务内容,拓宽课后服务渠道,根据《博乐市关于公开遴选非学科类校外培训机构参与中小学校内课后服务的方案》要求,经机构自行申报、主管部门资质审定,4月1日博乐市教育局联合科技局、文旅局、各集团学校负责人组成专家评审团,对自主申报的22家培训机构进行现场评审,确定以下机构为“第一批”非学科类培训机构参与课后服务“白名单”:

学校课后服务具有公益属性,参与学校课后服务工作的培训机构须严格按照市教育局和学校相关要求提供服务。市科技局、文旅局、教育局将对“白名单”实行动态管理,并建立劣质服务、违规项目退出机制。
㈠各校建立服务质量评估机制。学校一般每学期组织1次非学科机构参与课后服务的质量评估,并将结果报市教育局“双减”办。
㈡建立劣质服务、违规项目退出机制
1.由学校与非学科机构在服务合同中约定终止履行合同的具体情形。
2.出现下列情形之一的,非学科机构退出“白名单”:
⑴培训项目出现安全责任事故的;
⑵非学科机构恶意在学校招揽生源的;
⑶非学科机构扰乱学校招生、教学秩序的;
⑷非学科机构有其他扰乱学校秩序等违法违规行为的。
若出现上述相关情形,学校及时报市教育局。市教育局书面函告知非学科机构相应的主管部门,由主管部门会同县教育局组织核查。如果情况属实,由主管部门会同市教育局将相关非学科机构清理出区域“白名单”,并向社会公布。
3.若非学科机构因违规被主管部门予以行政处罚,主管部门应当视情节轻重,会同市教育局对其作出暂停参与学校课后服务或清理出“白名单”的决定。
“白名单”培训机构接受学校、家长监督,如若发现违规行为可拨打举报电话:0909-2286743、0909-2286674。
审核人:赵巧巧